怒喷裁判染红!青岛西海岸对张呈栋处以三停并罚款5万
www.spbo.com 2025-10-18 19:13 来源: 国际体育

北京时间10月18日消息,今天青岛西海岸俱乐部官方宣布,对张呈栋处以严厉的“三停”队内处罚,停薪、停训、停赛,并且罚款5万元人民币,以及对张呈栋进行严厉批评,责令其深刻反省并做出书面检讨。
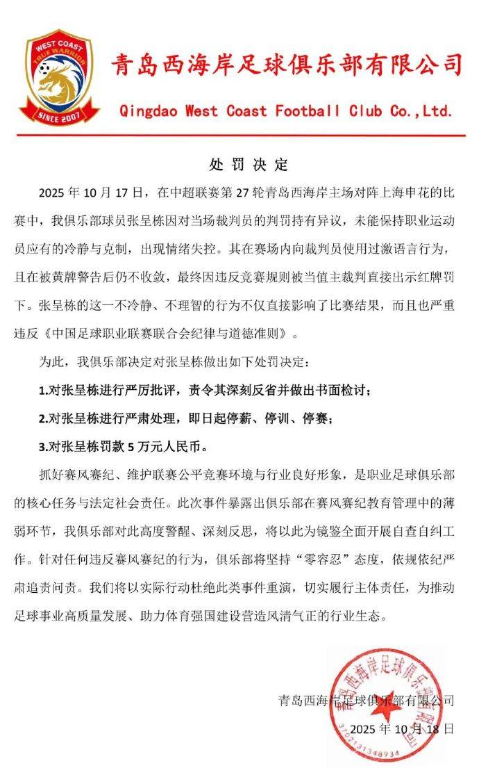
青岛西海岸俱乐部在官方公告中表示:我俱乐部球员张呈栋因对当场裁判员的判罚持有异议,未能保持职业运动员应有的冷静与克制,出现情绪失控。其在赛场内向裁判员使用过激语言行为,且在被黄牌警告后仍不收敛,最终因违反竞赛规则被当值主裁判直接出示红牌罚下。张呈栋的这一不冷静、不理智的行为不仅直接影响了比赛结果,而且也严重违反《中国足球职业联赛联合会纪律与道德准则》。
为此,我俱乐部决定对张呈栋做出如下处罚决定:
1.对张呈栋进行严厉批评,责令其深刻反省并做出书面检讨;
2.对张呈栋进行严肃处理,即日起停薪、停训、停赛;
3.对张呈栋罚款5万元人民币。

在10月17日晚进行的中超联赛第27轮比赛中,青岛西海岸主场对阵上海申花的比赛第45分钟,西海岸一次并不越位的进攻被边裁举旗示意,主裁随后判罚进攻越位。张呈栋因为不满判罚,对边裁持续“输出”,在被主裁判罚黄牌后继续情绪激动地表达不满,被直红罚下。
【关闭此页】
- 郑智若能接手青岛,有望搞定这位新外援入队, (2025/12/26 16:34)
- 回来了!曝前国安铁腰重返中超,或加盟中超新 (2025/12/22 16:16)
- 曝郑智将接替邵佳一执教青岛西海岸 双方已基本 (2025/11/29 10:24)
- 足协认定误判!成都蓉城因裁判两次争议判罚争 (2025/11/06 17:03)
- 无缘登顶!中超-成都蓉城2-2青岛西海岸落后海港 (2025/10/27 01:37)
- 中足联官方:张呈栋因辱骂裁判禁赛五场 罚款五 (2025/10/23 09:49)
- 铁树开花!奥乌苏获个人赛季首球 近1年多首个进 (2025/09/14 10:28)
- 中超-泰山3-2西海岸取3连胜 克雷桑破荒+任意球世 (2025/08/25 10:07)
- 金钟夫:张呈栋停赛有影响 叮嘱队员面对困难 (2021/08/15 14:39)
- 中超第9轮裁判:张龙吹京沪大战 王哲广州vs泰山 (2021/07/27 08:33)
24小时热点排行
专题报道





